《投资者网》吴微
编写吴悦
今年二月,由大族激光(002008.SZ)拆分的大族数控(301200.SZ)成功登录了创业板,除开促进大族数控单独发售外,大族激光还拟推动分公司深圳市天雄测封科技发展有限公司(以下简称“天雄测封”)单独发售。
近日天雄测封递交了招股说明书,一样定于创业板上市。天雄测封在招股说明书中称,公司是是国内领先的半导体材料及泛半导体封测专用设备制造商,大多为半导体材料及泛半导体封测制造给予关键及设备解决方法。
但是,截止到2022年第一季度,天雄测封的重要收益则是由焊线机这一单一商品给予。但在2020年,天雄测封收入仅是1.5亿人民币,纯利润不够一定;2021年业绩发生爆发式增长后,收益才超过3.4亿人民币,纯利润也超过5000万。
因而,天雄测封本次所采用的上市标准是上市标准里的第二个,即“预计市值不少于10亿美元,最近一年纯利润为正且主营业务收入不少于1亿人民币。”但在2022年2月,高瓴资本裕润、中证投资、小禾创业投资等投资者增资扩股时,天雄测封整体的公司估值正好是10亿人民币,且还和这些投资者签订了对赌。
主营业务慢慢对焦
天雄测封成立时间2007年,开设时股东是大族数控和国冶星,自此通过多次的股权调整,到2020年6月,大族激光变成天雄测封的单一股东。2022年初,天雄测封实现了股份制改造,接着展开了股权激励计划并引进了新公司股东;截止到招股说明书签定日,大族激光控制公司发售前59.28%的股权,为天雄测封的大股东,大族激光的实际控制人高云峰都是天雄测封的实际控制人。
大族激光是一家专业从事工业生产激光加工设备与智能化等设备配件以及重要元器件产品研发、生产销售的公司,商品主要包括光纤激光切割、电焊焊接、打标设备等通用性激光加工设备及其工业生产激光加工设备及自动化机械的关键所在元器件;大族数控主营业务为PCB专业设备的开发、生产销售,商品被运用在打孔、曝出、成形、检查等PCB制造的关键工艺中;而天雄测封的商品主要以焊线机为主体的半导体材料及泛半导体封测专业设备,顾客通常是LED照明及其LED表明公司。
大族激光在公告中称,公司和大族数控、天雄测封在业务中具有自觉性,拆分大族数控、天雄测封单独发售有利于提高子公司的资金实力,进而提升企业总体的收益水准。先前大族数控成功发售,其融资净收益达30.82亿人民币,相比IPO融资方案,本次发行公司超募了13.75亿人民币。

图片出处:招股说明书
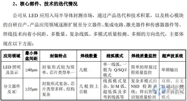
据统计,在测封机器设备行业,ASMPT、K&S等国际领头生产商具备核心、垄断地位,且拥有浓厚的技术储备。因而,天雄测封在成立之初,关键合理布局ASMPT、K&S等国际领头未十分重视的行业。企业以固晶机、焊线机、分光机及编带机等设施发展,慢慢形成以焊线机为主打产品的业务布局,到2022年一季度,企业100%收入由焊线机给予。
但是,现阶段天雄测封的那一部分重要原料如伺服电机、光栅尺、贴片式IC等必须从国外业企处选购,因而天雄测封在原料供货中还存在一些风险性;企业在招股说明书之中称“在我国半导体材料及泛半导体专业设备领域发展比较晚,上下游全产业链配套设施不够,机器设备重要原料光栅尺等依靠海德汉等境外品牌。”
自然,经过多年发展趋势,天雄测封在焊线机层面已经有一定积累,其热门的焊线机与ASMPT、K&S等国际领头厂家的同行业对比,在关键指标上已无比较多的差别。与此同时,企业在LED照明与RGB表明行业累积了一定口碑,并得到了一部分客户认可。

图片出处:招股说明书
但是,分立器件及IC测封相比LED照明及表明测封,在设备精度规定上更高一些,在测封行业,LED照明及表明测封的技术含量也小于IC测封。因而,现阶段天雄测封的商品关键最好用在中低档的半导体产品测封当中,无法进入IC测封等高端行业。而据MIR DATABANK预测分析,2021年在我国测封机器设备综合国产化仅是10%,预估到2025年,综合性国产化才能实现18%。但是,在国产化相对较高的测试机、分选设备及其检测台行业,天雄测封却没有多合理布局。
自2015年LED照明被广泛运用后,环保节能、照明灯具比较好的LED照明在照明灯具领域内的占有率提高快速。据CSA统计分析,到2020年,在我国LED照明市场渗透率已达到78%,变成照明产品主流的挑选。不过随着LED照明市场渗透率的提高,行业增长速度已由2018年的二位数下降至了2020年的2.99%。
一部分客户维护欠佳
高端品牌无法进入、LED照明市场渗透率贴近饱和状态,天雄测封还可以过饱国产替代市场红利吗?
据天雄测封公布,2019-2022年一季度期内,前五大顾客销售总额在企业本期营业收入里的占有率分别是72.17%、53.66%、62.30%和96.61%,客户集中度比较高。2022年一季度天雄测封的第一大顾客为今上半导体材料(信阳市)有限责任公司(以下简称“今上半导体材料”),本期今上半导体材料为天雄测封奉献了46.44%收入。
天眼查数据显示,今上半导体材料2021年8月才登记注册,2021年的社保参保总数仅6人。今上半导体材料的法定代表人为肖美健,而肖美健出任法人的另一家企业信阳市中间电子信息技术发展有限公司,同时又是今上半导体材料公司股东,但信阳市中间电子信息技术发展有限公司的申请注册根据时长仅比今上半导体材料早数日,2021年缴费的总数也是只有1人。
除此之外,2021年、2022年一季度,都为天雄测封第二大顾客的苏州市晶台光电有限公司,天眼查数据显示,该企业有财产处在质押贷款情况,并且与其他企业或者个人存有比较多的合同纠纷案。2019-2021年皆在天雄测封前五大客户信息里的佛山国星光电有限责任公司,该企业也存在着比较多的合同纠纷案,并且对其他企业给出了破产清算申请。
实际上,受外界环境危害,2022年,在LED照明行业,公司发生经营困难的现象并不罕见。天眼查高级检索中,以照明灯具、照明灯具为关键词搜索,并即将迎来破产重组、有失信信息设成搜索条件,应分别查找出1129和905条信息内容,其中就有注册资金超出10亿元的企业。而据好几家业内新闻媒体统计分析,到10月初,老百姓法院公告网可寻找40好几条照明灯具行业企业的破产重整公文。其中就有联力股权(835705)或欧怡迪(871254)这种新三板挂牌公司。
一方面下游客户大多数整体实力较弱,另一方面LED照明领域正面临着一轮大转变,因而天雄测封的销售回款也不顺。2019-2022年一季度期内,天雄测封的应收票据及应收帐款帐面价值总计分别是1.55亿人民币、0.94亿人民币、0.97亿人民币及其1.93亿人民币。今年一季度这一数据大幅增加。

信息来源:招股说明书
但在这段时间,天雄测封各自记提了1071.09万余元、2852.24万余元、2581.85万余元及其2912.65万元坏账损失,计提比例比较高。这其中的江苏省米优电子科技有限责任公司,因经营不佳,天雄测封迫不得已全额的记提其未付款的应收帐款,给企业导致了2371.5万余元损失。而到2021年末,天雄测封的纯利润才仅是5174.53万余元。
商品销售压力太大
受中下游市场疲软危害,天雄测封也出现比较大的销售压力。2019-2022年一季度期内,天雄测封的职工数量由178人增加到267人,数年里增加了50%,但其中的研发团队仅由52人增至61人,增长幅度不够18%。在这段时间,企业的业务员却由62人增至了104人,上涨幅度达到67.74%。

信息来源:招股说明书
值得一提的是,2021年一年,天雄测封的销售员就增强了30人,与2020年对比基本上增加了50%。2021年天雄测封收入较2020年对比增强了127.33%。但是,即便增强了销售方面投入,2020年、2021年企业仍然存在生产量高过销售额的状况。到2022年一季度,天雄测封才消化掉库存量。
必须注意的是,本次IPO,天雄测封拟融资新创建3100台测封有关机器的生产能力。怎样在LED照明市场疲软的情形下,消化吸收这种生产能力,无疑是天雄测封高管务必考虑的问题。
但在天雄测封职工学历组成中,大专及以上学历人数在企业总职工里的占有率只有28.84%,同时期专科下列文凭劳动者在总职工里的占有率却达到39.33%。这种工作人员文凭组成,也许是天雄测封未选择在新三板转板的原因之一。
一方面业绩变化比较大,收入利润规模较小;另一方面,终端客户整体实力弱,企业存有比较多的坏账计提,导致公司2020年出现亏本。因而,天雄测封在创业板上市的好几个上市标准中,仅能够满足第二个标准,即“预计市值不少于10亿美元,最近一年纯利润为正且主营业务收入不少于1亿人民币。”在2022年2月,高瓴资本裕润、中证投资、小禾创业投资等投资者增资扩股时,天雄测封整体的公司估值正好是10亿人民币,但这些投资者还和大族激光等公司股东签订了对赌。
约定书若天雄测封在2026年12月31日前无法完成达标发售、发生重要违约事件、一切上述情况新增股东规定履行回购权或者公司发生重要改变,高瓴资本裕润、中证投资、小禾创业投资等投资者可规定大族激光复购其拥有天雄测封的那一部分或是所有股权。天雄测封冲关IPO,在国产替代浪潮中,企业又能不能摆脱外资公司在半导体封测机器设备里的垄断性,完成企业的价值的提高呢?







